Cara Membuat Rencana K3L (HSE Plan) Bagian ke-2
Assalamu’alaikum sobat..
Melanjutkan tulisan sebelumnya yaitu Cara Membuat Rencana K3L (HSE Plan) Bagian 1.
Pada bagian ke-2 ini kita akan membahas 6 poin selanjutnya dari rencana K3L yaitu: Tugas dan tanggung jawab, Rapat K3L, Pelatihan dan kompetensi, Penilaian risiko dan prosedur, Alat pelindung diri dan Rencana tanggap darurat.
5. Tugas dan tanggung jawab.
Setelah STO (struktur organisasi) dibuat, kemudian dilanjutkan dengan penjabaran tugas dan tanggung jawabnya. Aspek K3L wajib dimasukan ke dalam tugas dan tanggung jawab tiap personil, karena ini akan menjadi nilai tambah sebuah HSE Plan dimata klien. Contohnya sebagai berikut:
6. Rapat K3L
Rapat K3L merupakan bagian dari program Leading Indicator. Jenis dan tujuan dari rapat K3L berbeda-beda. Tempat dan waktu pelaksanaan serta pesertanya pun berbeda. Agar dapat mudah memahaminya silahkan lihat pada gambar di bawah:
7. Pelatihan dan kompetensi
Pembuatan matriks pelatihan dan jadwal pelaksanaanya harus sesuai dengan permintaan atau persyaratan klien. Penyediaan man power juga harus memperhatikan kompetensinya yang dibuktikan dengan sertifikat kompetensinya. Pembuat rencana K3L (HSE Plan) harus jeli dalam menyusun matriks pelatihan dan kompetensi, karena dengan menyajikan data yang baik akan memperngaruhi nilai dari sebuah HSE Plan yang diajukan ke klien.
Contoh Matriks Pelatihan dan Kompetensi
8. Penilaian risiko dan prosedur
HIRA (Hazard Identification & Risk Assessment) dibuat berdasarkan ruang lingkup (scope of work) dari proyek yang di tenderkan. Misalnya pekerjaan EPC, maka HIRA-nya menggambarkan aktifitas EPC. Perlu diketahui, pengalaman mengerjakan yang semisalnya sangat diperlukan.
Selain itu, perlu juga dilampirkan prosedur apa saja yang berkaitan dengan proyek yang akan dikerjakan, khususnya bidang K3L seperti HSE Manual, HIRA, Investigasi Insiden, Inspeksi dan Audit dll.
9. Alat pelindung diri
Sebutkan APD apa saja yang diperlukan dan digunakan untuk menunjang proyek yang akan dikerjakan sesuai dengan ruang lingkup pekerjaannya. Kemudian APD yang digunakan mengacu pada standar apa. Bagusnya dibuatkan matriks penggunaan APD untuk setiap aktifitas pekerjaan. Sebagai contoh dapat dilihat di bawah ini:
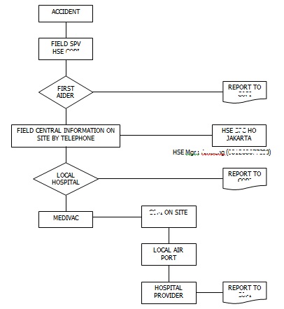
10. Rencana tanggap darurat
Kejadian kondisi darurat adalah sesuatu yang tidak kita inginkan terjadi pada saat proyek berjalan. Akan tetapi wajib bagi kita untuk membuat rencana mengenai apa yang harus dilakukan ketika kondisi darurat itu terjadi. Di dalam HSE Plan, persyaratan ini wajib ada. Rencana tanggap darurat ini terdiri dari struktur organisasi, no telpon darurat, dan alur pelaporannya. Di bawah ini saya berikan contohnya.
Bersambung..
Cara Membuat Rencana K3L (HSE Plan) Bagian ke-3 (selesai)






terimakasih atas ilmunya… sangat bermanfaat
Terimakasih kembali.
Semoga bermanfaat.
Terima kasih atas ilmunya, apakah kontent sambungan bagian ketiganya sudah ada Pak ??
untuk bagian yang ke-3 silahkan buka pada link berikut
https://asharisapta.com/2017/06/cara-membuat-rencana-k3l-hse-plan-bagian-ke-3-selesai/